Akkreditierung von Studiengängen
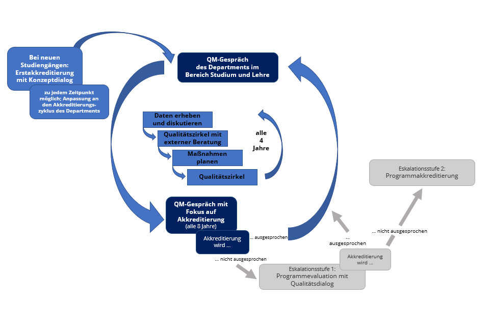
Das zyklisch angelegte Qualitätsmodell der HAW Hamburg bildet als HAW- Modell zur internen Akkreditierung das Verfahren für die Qualitätssicherung und -entwicklung von Studiengängen an der Hochschule ab.
Entlang des HAW-Modells werden Studiengänge grundsätzlich in einem vierjährigen Rhythmus evaluiert, durch Qualitätszirkel (QZ) begleitet und in einem auf die Qualität von Studium und Lehre konzentrierten Gespräch zwischen Department und Präsidium (QM-Gespräch) erörtert. Dabei bildet das QM-Gespräch alle acht Jahre die Basis für die interne Akkreditierung der Studiengänge.
Die folgende Abbildung verdeutlicht die zentralen Schritte des HAW-Modells zur internen Akkreditierung:

Akkreditierung von Studiengängen
Monitoring-Prozess mit Qualitätszirkel
................................................................................................................................................................................................
Im Qualitätszirkel findet regelmäßig ein Diskurs zur Qualitätsentwicklung der Studiengänge auf Departmentsebene statt. In die Gesprächsrunde – die alle Statusgruppen berücksichtigt – fließen systematisch erhobene Daten der jeweiligen Studiengänge ein. Im Qualitätszirkel werden Maßnahmen zur Weiterentwicklung der Studiengänge formuliert und deren Umsetzung geplant. Mindestens alle vier Jahre werden externe Beraterinnen und Berater einbezogen.
Qualitätsmanagementgespräch
................................................................................................................................................................................................
Alle vier Jahre findet ein QM-Gespräch mit dem Präsidium statt. Alle acht Jahre dient das QM-Gespräch der Vorbereitung des Beschlusses zur Akkreditierung der Studiengänge. Im QM-Gespräch werden der aktuelle Stand der Studiengänge und die vorgelegte Maßnahmenplanung bezüglich der Qualität in Studium und Lehre diskutiert. Die aktuellen Maßnahmenplanungen sind im Beschäftigtenportal der HAW Hamburg einsehbar, für Studierende in einem EMIL Raum.
EMIL Raum für die Fakultät Design, Medien und Information
EMIL Raum für die Fakultät Life Sciences
EMIL Raum für die Fakultät Technik und Informatik
EMIL Raum für die Fakultät Wirtschaft und Spziales
Interner Akkreditierungsbeschluss
................................................................................................................................................................................................
Das Präsidium spricht die Akkreditierung aus, wenn rechtliche und formale Vorgaben als die formulierten Mindeststandards eingehalten sind und eine nachvollziehbare Maßnahmenplanung verabschiedet wurde. Eine Akkreditierung mit Auflagen und/ oder Empfehlungen kann erfolgen, wenn die Maßnahmenplanung zur Erreichung der Mindeststandards als nicht ausreichend seitens des Präsidiums angesehen wird oder rechtliche und formale Vorgaben nicht erfüllt sind.
Eskalationsstufen
................................................................................................................................................................................................
Der Prozess der Programmevaluation, die erste Eskalationsstufe im HAW-Modell, wird durchlaufen, sollte im QS-Gespräch keine einvernehmliche Einigung bezüglich der Auflagenformulierung zwischen Präsidium, Fakultätsleitung und Departmentsleitung erfolgen. Zentrales Element in diesem Prozess ist der Qualitätsdialog. Dafür richtet das für die Qualitätssicherung in Studium und Lehre zuständige Dekanatsmitglied eine Qualitätskommission ein.
Die Programmakkreditierung durch eine externe Akkreditierungsagentur ist für den Fall vorgesehen, wenn auch im Prozess der Programmevaluation keine Einigung erzielt werden kann (zweite Eskalationsstufe im HAW-Modell). Die Kosten für die externe Agentur sind von Department und Präsidium zur Hälfte zu tragen.
Erstakkreditierung
................................................................................................................................................................................................
Die Erstakkreditierung baut auf den Prozess zur Einrichtung eines Studiengangs auf. Für die Erstakkreditierung ist in diesem Prozess ein Konzeptdialog mit externern Berater*innen vorgesehen. Dieser dient der Reflexion und Weiterentwicklung des Studiengangskonzepts.
Ein Bericht des Konzeptdialoges, das Ergebnis der formalen Prüfung sowie eine genehmigte und veröffentlichte Studien- und Prüfungsordnung sowie eine Zugangs- und Auswahlordnung und ggf. eine Eignungsprüfungsordnung werden dem Präsidium vorgelegt.
Sollten Fragen zu den Studiengangsdokumenten auftreten, wird gegebenenfalls ein gemeinsamer Gesprächstermin zwischen Mitgliedern des Präsidiums und der Departmentsleitung initiiert. Dieses zusätzliche Gespräch dient einer erhöhten Transparenz bezüglich der Akkreditierungsentscheidungen durch das Präsidium. Nach Klärung der Fragen erfolgt die Erstakkreditierung durch das Präsidium.
In der Erstakkreditierung eines Studiengangs wird mittels eines dynamischen Akkreditierungszeitraums auf die Synchronie der Akkreditierungszyklen der Studiengänge eines Departments geachtet. Die Dauer der Erstakkreditierung eines Studiengangs wird deshalb nicht auf acht Jahre fixiert, sondern an dem Stand der schon etablierten Studiengänge eines Departments im jeweiligen Akkreditierungsprozess orientiert.
Formale und rechtliche Vorgaben
................................................................................................................................................................................................
Neben dem Hamburgischen Hochschulgesetz (HmbHG) sind rechtliche und formale Vorgaben in weiteren Dokumenten festgelegt.
- Studienakkreditierungsverordnung
- Standards and Guidelines for Quality Assurance in the European Higher Education Area (ESG)
- Richtlinie zur internen Akkreditierung an der HAW Hamburg
- Richtlinie zur Regelung der externen Beratung im Rahmen des Qualitätsmanagements an der HAW Hamburg
Programmakkreditierung
Kooperationsstudiengänge mit anderen Hochschulen werden an der HAW Hamburg in der Regel nicht intern akkreditiert. Sie durchlaufen ein Programmakkreditierungsverfahren mit einer externen Akkreditierungsagentur.